分享回顾——248cc永利集团举办出国留学经验分享会
2023年4月9日,学院学生会校友组组织举办了出国留学经验分享会,集中解答同学们留学的疑惑。
本次会议在深圳校区和广州南校园分别设置会场,分享会邀请吕熙敏老师和出国深造的校友介绍留学的相关事宜,根据校友组整理同学们的疑问,老师和校友们介绍了留学的相关流程和目前他们的研究方向,并就同学们感兴趣的问题进行了答疑解惑。

香港科技大学博士吕熙敏老师向大家介绍出国留学的准备工作,包括出国留学需要达到的成绩,以及相关学校的录取考虑因素等。随后吕熙敏老师向大家展示他留学的生活情况和学术研究情况,让大家对国外的学习及生活有一定的了解。

吕熙敏老师演讲结束后,正在香港大学就读的江硕结合自身经历针对留学申请前期的中介、英语成绩、申请时间等问题和同学们进行分享。
除此之外,本科就读于交通工程的江硕也为目前就读于交通工程的学弟学妹们提供一些未来留学可以考虑申请的专业。

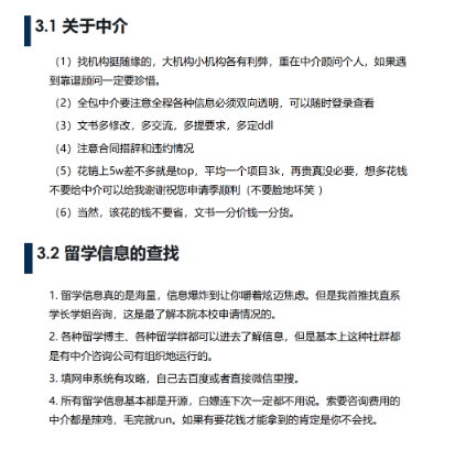
正在新加坡国立大学就读的岳毅然校友为同学们介绍了国外研究生的学制以及不同学制后期的发展方向。表示在进行择校与确定项目时,一定要重视学校与项目的一些基础信息、录取门槛和认可度等。也分享了一些留学中的注意事项,例如留学中介怎么找、面对海量留学信息怎么甄别等。“把不确定性走成脚下的路”,是岳毅然送给学弟学妹们的祝福和期望,岳毅然表示成长的过程中会有未知、期待、压力等,但是仍要坚持努力,因为好事正酿。

正在哥伦比亚大学就读的李睿能校友细致地从留学申请前、留学申请中、留学前和留学后四个方面和同学们进行分享。
李睿能谈到要对自己的留学过程有清晰的规划,也分享了自己在留学过程中的收获,让同学们以第一视角更加贴切地感受留学生活。

正在华威大学商学院就读的陈诗意校友则为大家详细地介绍出国留学申请的时间线与相关流程。此外,还介绍了国内外课程情况、学习要求和生活方面的差异,帮助同学们更进一步了解留学生活。

分享会的最后,在场同学们也积极提出了自己的心中的疑惑,老师和校友们也和在场的同学们分享了自己的看法和建议。
此次活动旨在帮助各位同学更好地了解留学的相关事宜,帮助大家权衡未来的选择,以及更有效地提前做出准备。
活动过后,参加分享会的同学表示从此次分享会中了解到很多以前未接触到的留学相关知识,并且可以更科学和客观地选择是否需要选择留学的道路。我们希望本次分享会能帮助更多同学为自己的未来做出正确的选择和做好充足的准备。